Work
Contact
Jack Rosenberg, NYC based designer
Work
Contact
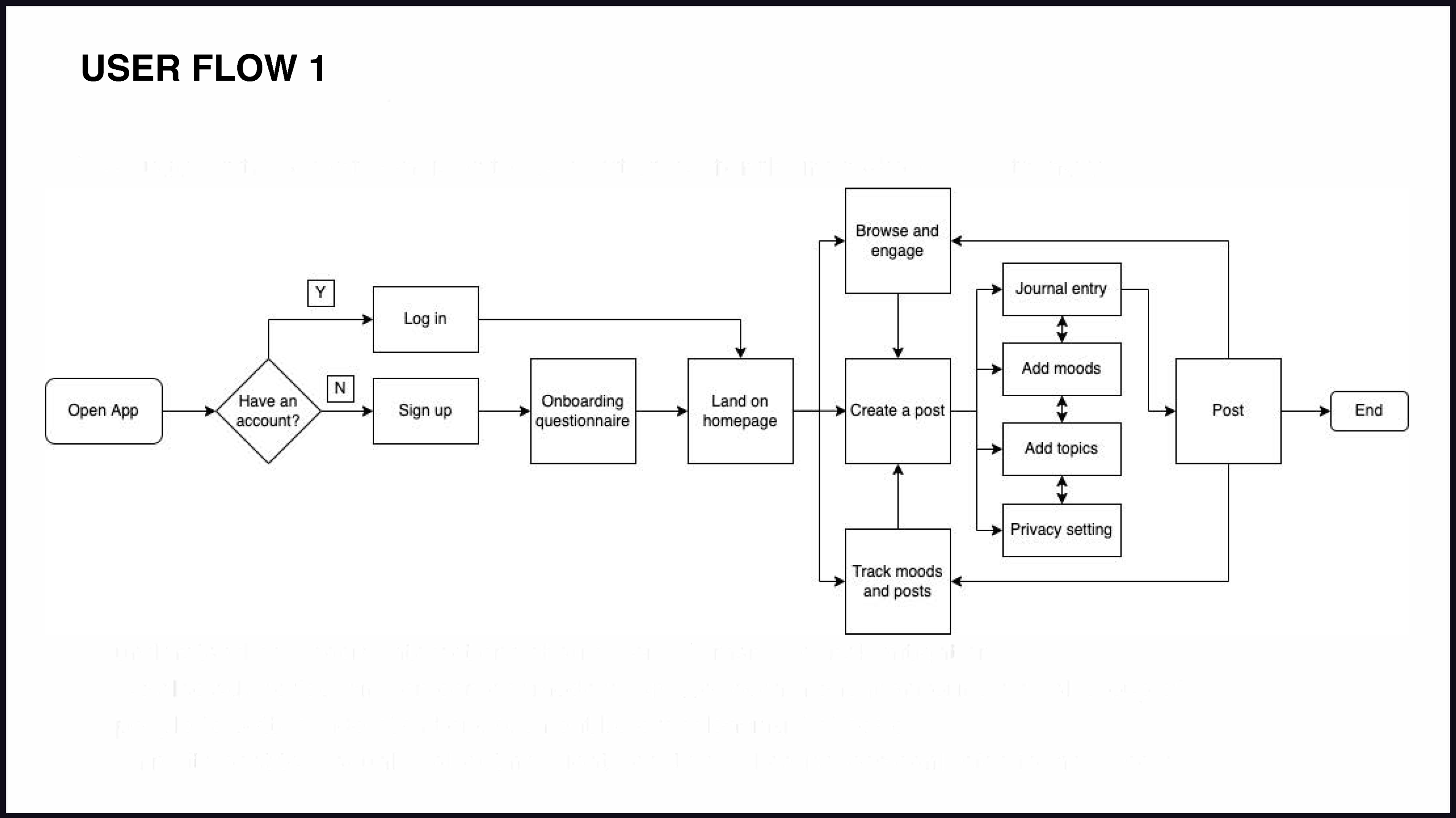
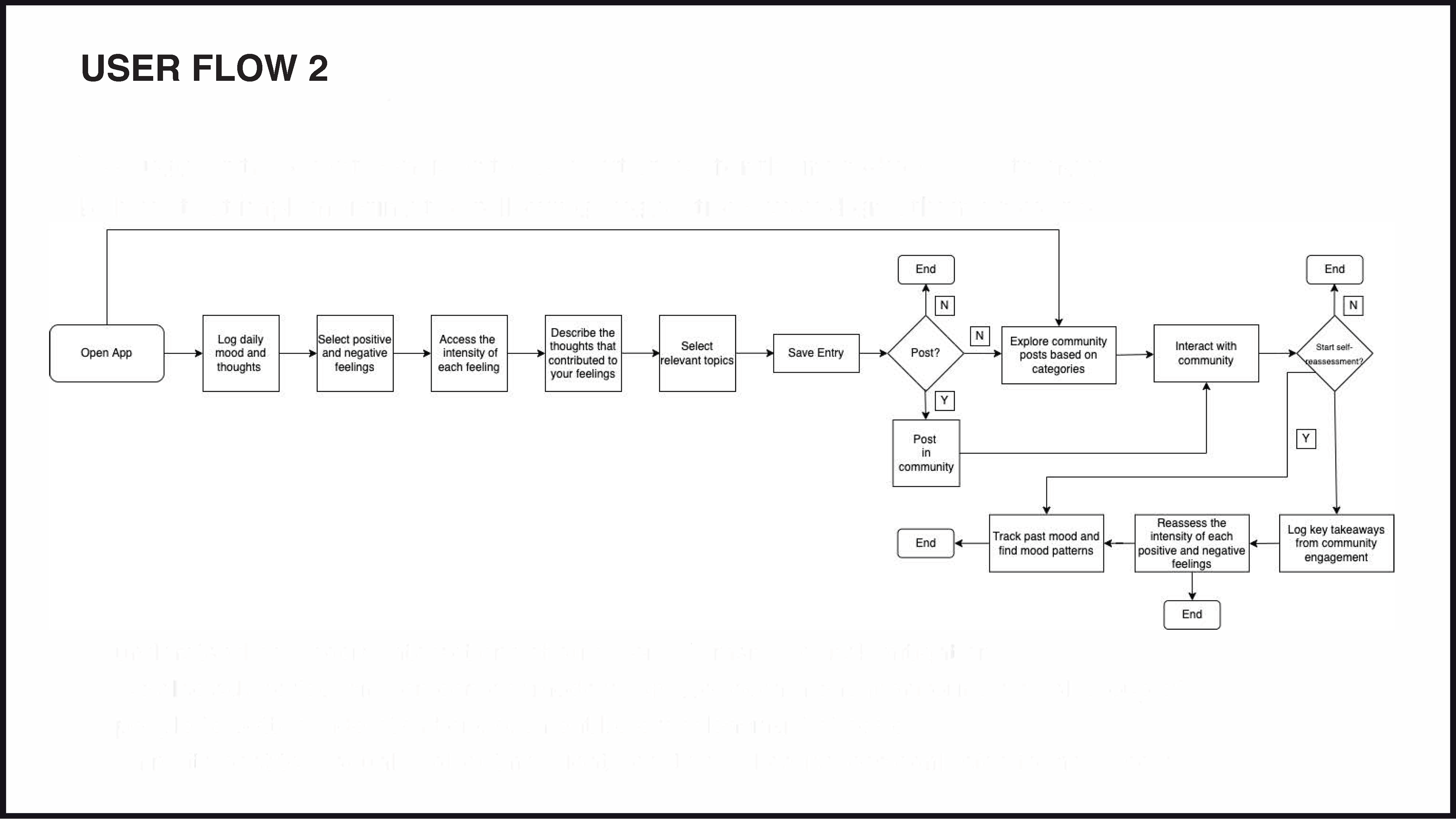
a2i
You may also like
BootUp
2022
Design System Usage Guideline
2024
About Me
2022
Spotify Live
2021
Vade: Measure Tool
2022
↑
Back to Top